반응형

3ds max 의 활성 뷰포트를 바꾸거나(Top/Front/Left/Perspective 등), 뷰를 이동·회전·확대 축소할 때 스냅 모드를 자동으로 2.5D ↔ 3D로 전환해주는유용한 스크립트 입니다.
위 첨부파일을 다운로드하고 3ds max 설치 경로에 간 후,
...\scripts\startup\ <- 에 붙여넣기 하시면 됩니다.
그럼 맥스가 시작할 때 자동으로 스크립트가 자동 실행 됩니다. 그 뒤로는 스크립트를 따로 실행하지 않아도 3ds max를 실행하면 자동 적용되어 있습니다.
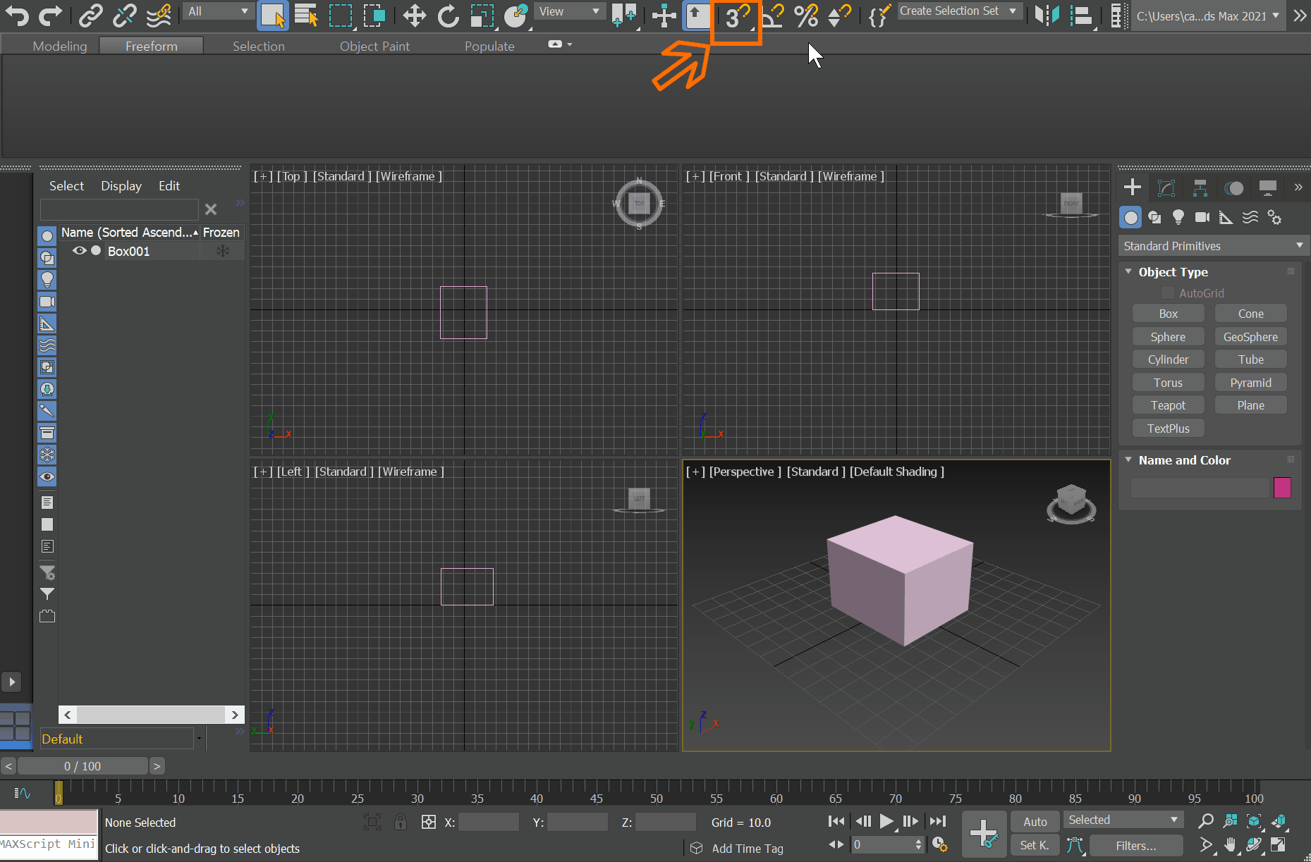
아래 화살표가 가리키는 박스 영역 부분의 스냅 선택 부분이 뷰포트 선택에 따라 자동으로 변경되는걸 알 수 있습니다.

뷰포트를 최대로 창을 키운 다음 단축키를 사용해서 뷰를 바꾸는 경우에도 자동으로 적용됩니다.
제 개인적으로는 3ds max 사용자라면 필수 스크립트라고 생각합니다.
반응형
'전문분야 (3D, 그래픽, 프로그래밍, AI, 디자인) > 3DS MAX 스크립트' 카테고리의 다른 글
| [3ds Max] 스크립트를 찾는다면 꼭 알아야 할 사이트 – ScriptSpot 소개 (0) | 2025.11.03 |
|---|---|
| [3ds max script] Batch export/import (맥스에 다수 파일을 한꺼번에 불러오는 스크립트) (0) | 2025.10.30 |
| [3ds Max] Scene Explorer 이름 변경 단축키. 맥스 스크립트 만들기 (3) | 2025.10.30 |
| [3ds max script] Extend Borders / 균일한 간격으로 Extrude (0) | 2021.02.24 |
| [3ds max script] UV Puppy (맥스에서 자주 쓰는 명령어 모음 스크립트#필수) (0) | 2021.01.15 |